我学院拟对紫外可见分光光度计、医用冷藏箱、移液器进行询价采购,欢迎广大供应商参与报价。
一、项目名称:开云官方在线入口学科仪器项目询价采购
本单位采购编号:(LXXJ202301)
二、供应商资格条件:具备政府采购法第二十二条规定的条件
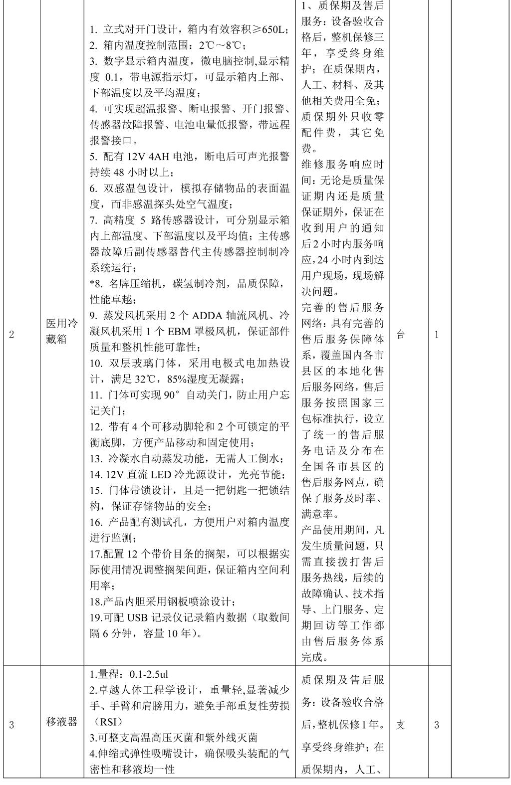
三、采购需求:见下表


四、报价要求:报价应含税费、运输、安装等一切费用
五、付款方式:货到验收合格付全款。
六、投标响应文件编制要求
(一)附投标商相关资质
(二)技术响应情况,分项报价
(三)售后服务承诺
七、请投标单位于2023年3月28日9时0分前,将密封好的报价及响应文件送达或邮寄至开云官方在线入口409室。
八、评审办法:最低评标价法
七、联系人单位:开云官方在线入口
单位地址:沈阳市沈河区东陵路120号
联系人:刘老师 联系电话:18845127325
开云官方在线入口
2023.3.23